Skip to main content
Skip Navigation

Navigation

  • Home

    • My courses

    • PageTimetable for 1st year students

    • PageTimetable for 2nd year students

    • PageTimetable for 3rd year students

    • PageTimetable for 4th year students

    • PageINSTRUCTIONS FOR STUDENTS

    • FileApplication

    • PageMasters

    • PageDistance Learning

    • PageList of courses. 1st year

    • PageList of courses. 2nd year

    • PageList of courses. 3rd year

    • PageList of courses. 4th year

    • PagePrerequisites. 1st semester of 2025-2026 academic ...

    • URLElectives Instruction

    • My courses

    • Courses

  • Close
    Toggle search input
  • English ‎(en)‎
    • Українська ‎(uk)‎
    • English ‎(en)‎
  • Log in
Logo

Ukrainian-American Concordia University

Close
Toggle search input
  1. Site pages
  2. Prerequisites. 1st semester of 2025-2026 academic ...
  • More

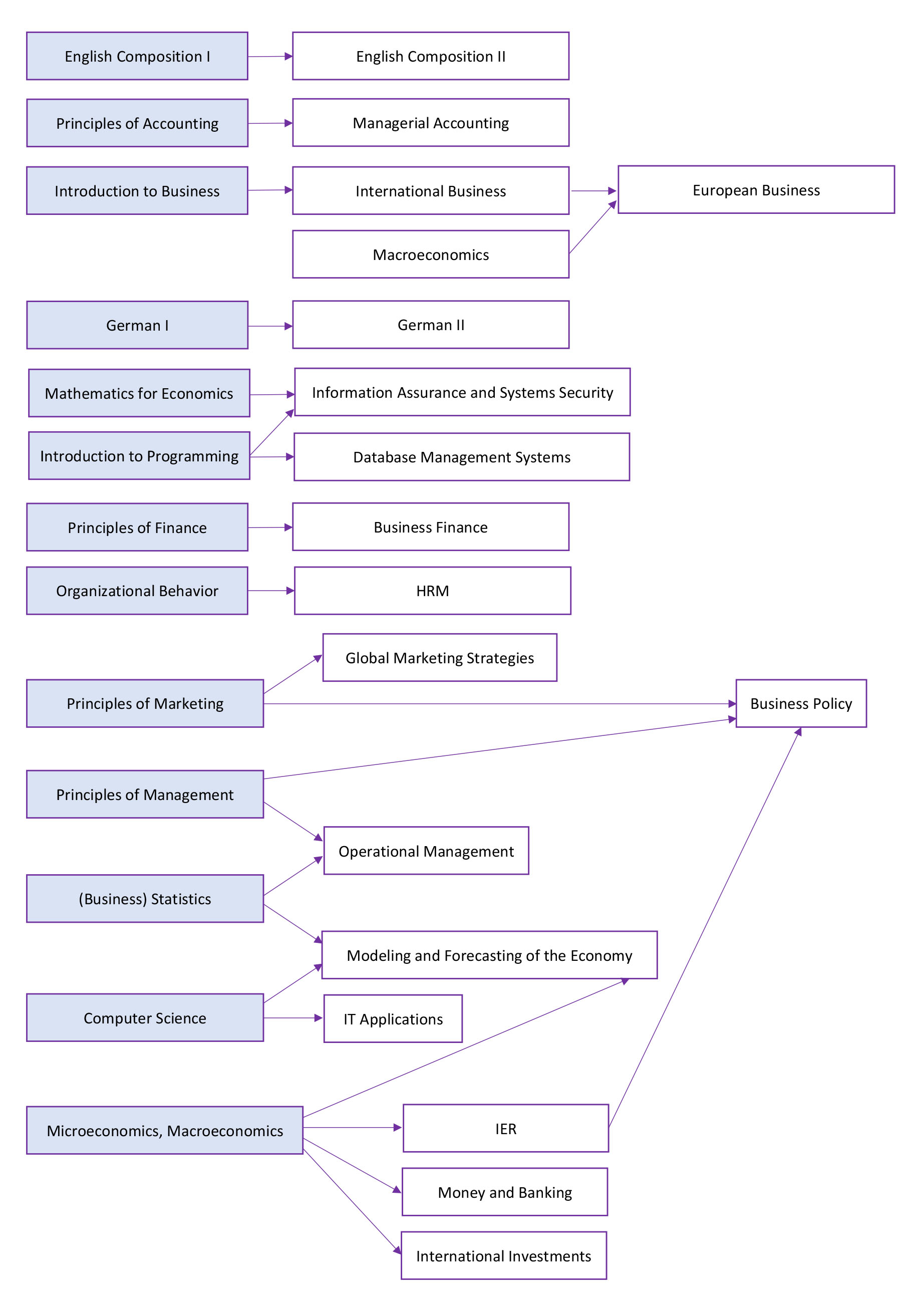
Prerequisites. 1st semester of 2025-2026 academic year



Data retention summary